close-icon
Быстрая покупка
Оставь свои контакты и мы свяжемся максимально быстро в рабочее время
Заказать редизайн сайта | Проект для Альском

Редизайн ведущего производителя металлических труб в Екатеренбурге Альском

Заказать редизайн сайта | Проект для Альском

50+ макетов

Разработано в ходе реализации проекта

12 месяцев

годы работы с компанией Афина

Команда

1 менеджер, 1 дизайнер и 3 разработчика участвовали в работе над проектом

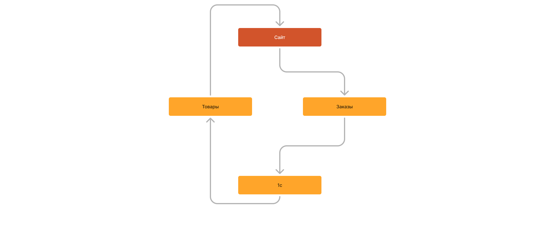
Интеграция

с 3 системами 1С, 1С-Битрикс, Next.js по Api

Клиент

Альском - современное динамично развивающееся предприятие металлопроката, профессионалы своего дела и надежный партнер для сотрудничества.

Компания занята достаточно специфичной отраслью - производством и продажей металлических труб. После комплексного аудита менеджеры поняли, что интернет это отличная площадка для привлечения новых покупателей и увеличения продаж. Ну а что может представить товар лучше, чем качественный и современный сайт? Так они и обратились к нам.

alskom.ru

Задача

Глобальная задача — привлечение новых потребителей и продажа продукции компании. В дальнейшем развить сайт до полноценного маркетплейса и полностью занять нишу металлопроката на рынке. Основную задачу мы разбили на ряд действий и начали работу, решив такие проблемы как:

  • Интеграция с 1С Битрикс для управления сайтом и 1С для управления множеством остатков
  • Упростили повторные заказы: проанализировав специфику работы, мы поняли, что у компании высокий процент возвращаемости клиентов, поэтому стоит упростить им процесс покупки. Мы создали личный кабинет с возможностью регистрации не только физического, но и юридического лица, в котором можно было максимально оперативно найти нужный товар и получить счет.
  • Облегчили покупателям поиск: труб существует огромное множество, чтобы найти именно то, что клиент искал, ему приходилось пролистывать множество страниц. Мы же добавили максимально категоризированные фильтры, кратно ускорив процесс поиска.

Заказать редизайн сайта | Проект для Альском

1c-Битрикс

Заказать редизайн сайта | Проект для Альском

CSS3

Заказать редизайн сайта | Проект для Альском

JavaScript

Заказать редизайн сайта | Проект для Альском

MySQL

Заказать редизайн сайта | Проект для Альском

React

Заказать редизайн сайта | Проект для Альском

Next.js

Заказать редизайн сайта | Проект для Альском

GitLab CI

Заказать редизайн сайта | Проект для Альском

1C:ERP

Что было на старте

Стоит сказать, что у компании сайт был. Но со своими минусами: во-первых он был на шаблоне. Такие сайты не адаптируются под разные браузеры/устройства, не отличаются запоминающимся дизайном, зато выделяются медленной загрузкой. Во-вторых, у старого сайта была плохая система навигации, совершенно непонятная покупателю: это когда чтобы найти товар необходимо пройти квест и попутно решить пару задач. В-третьих, плохая работа фильтров: для такого огромного каталога было непозволительно мало фильтров, поэтому желающие купить не могли этого сделать-они просто не находили нужный товар. Все это вместе, естественно, приводит к тому, что сайт не выполняет свою основную задачу-не продает.

Первоначальный анализ показал:
  • шаблонный сайт
  • устаревший дизайн
  • клиентам сложно сделать повторный заказ
  • мало фильтров
  • сайт не приносит прибыль

Так выглядел сайт до начала работ
case-img

Проектирование

Отказались от шаблонных решений и спроектировали полностью новый сайт. Совместно с менеджерами компании мы выделили основные категории меню и максимально категоризировали фильтры поиска товара.

После того, как мы добавили каталог, контакты, всю необходимую документацию, описали услуги и ключевых партнеров, началась активная работа над личным кабинетом и системой оплаты. Теперь плательщиком может стать как физическое, так и юридическое лицо, это решение сильно упростило повторные заказы. Еще для нас всегда важно, чтобы сайт хорошо работал на всех устройствах, поэтому мы сразу адаптировали его для оптимальной работы в любых браузерах и операционных системах. В общей сложности у нас вышло более 50 макетов.
case-img

Дизайн

Дизайн сайта создавался нашей командой с нуля, это было очень интересно, потому что мы отписывали уникальные иконки, разрабатывали шрифт, подбирали подходящие цвета, а самое главное, для удобства покупателей мы визуализировали трубы в 3д! Каждый элемент металлических труб был отрисован дизайнером и добавлен в каталог сайта.

Дизайн сайта максимально лаконичен и сдержан, но в то е время интересен благодаря необычным иконкам и визуализации предлагаемого товара, а яркие акценты обращают внимание на самое главное. А максимально чистый и светлый дизайн мы дополнили айдентикой Альскома, отрисовав примерно 30-40 страниц сайта.
case-img

Верстка

Руководство Альскома быстро одобрило дизайн, поэтому мы сразу перешли к верстке сайта. Верстка реализовывалась сразу с функционалом и проверялась на Pixel Perfect.

Для того чтобы увеличить производительность верстку проводили на Next.JS и React. Так же отдельно разработали уникальные компоненты для простоты масштабирования проекта в будущем.
case-img

Интеграция

Клиент хотел увеличить продажи, для этого естественно нужна быстрая обработка получаемых заказов и знание остатков на складе. Поэтому мы интегрировали в работу 1С-Битрикс для простого управления сайтом, а затем 1С для управления остатками.
case-img

Сложности

Разработка сайта включала в себя сложную задачу визуализации трехмерных моделей металлических труб. Создание точных 3D-изображений требовало специальных навыков моделирования, а также использования специализированных инструментов и технологий. Что требовало в реализации проекта дополнительного времени и усилий для достижения высокого уровня качества и реализма визуализации.
case-img

Особенность проекта

Компания Альском очень амбициозная, в будущем они планируют создать отдельный маркетплейс, поэтому при разработке сайта нам необходимо было предусмотреть интеграцию функций и возможностей, которые обеспечат начало работы маркетплейса.

Такой подход отличается от стандартных вариантов создания сайтов, где акцент, делается на других функциях. Так мы заложили начало для маркетплейса и дали проекту возможность дальнейшего развития и расширения своей деятельности и функциональности.
case-img

Заключение

Новый сайт полностью отвечает бизнес целям и планам компании Альском! Мы не только сделали его интуитивно понятным и запоминающимся, но и интегрировали с внутренними системами.

Посетителям сайта пришелся по душе новый функционал сайта с возможностью оперативного поиска, регистрации, выбора способа оплаты и красивыми 3д моделями товара, и по итогам нашей работы, мы смогли добиться того, что сайт начал активно продавать! Увеличилась не только конверсия, но и процент возвращаемости покупателей, так как мы “привязали” их регистрацией на сайте и автоматическими напоминаниями на электронную почту.

Отзыв клиента

Руководство Альскома получило то, за чем обращались - сайт начал приносить заказы, несмотря на всю специфичность отрасли, а мы - хороший отзыв;

“Удивительный дизайн, легкая навигация, быстрая загрузка страниц, отзывчивый интерфейс - все это делает использование сайта удовольствием. Благодаря удобному поиску и категоризации можно быстро найти и купить нужный товар. Приятно, что разработчик уделил внимание таким важным деталям, как удобство пользователя и функциональность. Спасибо за проделанную работу, она действительно впечатляет!”
case-img